日前,自治区教育厅关于2020年度自治区高等学校科学技术研究项目、青年科技英才支持计划评审结果进行了公示,PP电子游戏官网课题获批立项12项,其中自然科学重点项目1项,人文社会科学重点项目1项。2019年自治区自然科学基金资助项目获批2项,资助资金分别为6万元。文学院教师张丽青被评为2020年度自治区高校“青年科技英才”。
近几年,学校在一般课题申报的基础上加大了对重点课题申报的力度,希望广大教师积累科研经验,提升课题质量,积极投身于科研工作的事业中,为学校高质量发展做出应有的贡献。


(审核:杨瑞芳)
日前,自治区教育厅关于2020年度自治区高等学校科学技术研究项目、青年科技英才支持计划评审结果进行了公示,PP电子游戏官网课题获批立项12项,其中自然科学重点项目1项,人文社会科学重点项目1项。2019年自治区自然科学基金资助项目获批2项,资助资金分别为6万元。文学院教师张丽青被评为2020年度自治区高校“青年科技英才”。
近几年,学校在一般课题申报的基础上加大了对重点课题申报的力度,希望广大教师积累科研经验,提升课题质量,积极投身于科研工作的事业中,为学校高质量发展做出应有的贡献。
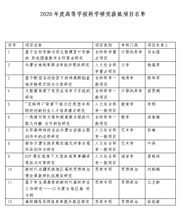
2020年度高等学校科学研究获批项目名单
序号
| 项目名称
| 项目类别
| 学科门类
| 项目负责人
|
1
| 基于坐标变换与四元数傅里叶变换的 彩色图像数字水印算法研究
| 自然科学重点项目
| 计算机科学
| 马永强
|
2
| 内蒙古地域草原诗学批评现状研究
| 人文社会科学重点项目
| 文学
| 杨瑞芳
|
3
| 基于断层活动性因子的伸展断陷盆地变换带识别与分类研究
| 自然科学一般项目
| 地质学
| 陈玮常
|
4
| 大数据背景下党员在线学习系统的研究
| 自然科学一般项目
| 计算机科学
| 苗雯娟
|
5
| "互联网+"背景下地方应用型本科院校创新创业人才培养模式研究
| 人文社会科学一般项目
| 教育学
| 李刚
|
6
| 一类超对称方程和超离散方程的代数几何解 与可积性研究
| 自然科学一般项目
| 数学
| 房春梅
|
7
| 水彩画特殊技法在内蒙古岩画主题创作中的运用研究
| 人文社会科学一般项目
| 艺术学
| 孙琳
|
8
| 察哈尔蒙古族民歌改编无伴奏合唱作品创作与研究
| 人文社会科学一般项目
| 艺术学
| 叶伟
|
9
| ESP理论视角下大型体育赛事翻译现状与对策研究
| 人文社会科学一般项目
| 语言学
| 袁晓伟
|
10
| 新时代边疆民族地区高校思想政治理论课教师队伍建设研究
| 思政专项
| 思想政治
| 刘晓鹤
|
11
| 基于学生满意度的新时代高校学生工作研究——以内蒙古地区高 校为例
| 思政专项
| 思想政治
| 兰立新
|
12
| 高校辅导员网络素养提升路径探究
| 思政专项
| 思想政治
| 徐桂敏
|
2019年自治区自然科学基金资助项目
| 项目名称
| 姓名
| 类型
| 学科
| 单位
| 专家意见
| 资助资金(万)
| 项目编号
|
1
| 放牧强度对草地植被降水再分配及融雪过程的影响研究
| 樊才睿
| 博士
| 工程与材料科学部
| PP电子游戏平台网站
| AAC
| 6
| 2019BS05027
|
2
| 大规模动态复杂网络的统计建模与应用
| 于艳东
| 面上
| 信息科学部
| PP电子游戏平台网站
| AAB
| 6
| 2019MS06034
|
(审核:杨瑞芳)