首 页  上级精神  工作部署  学习教育动态  实践活动  学习资料 
 
 
您所在的位置: 首 页 >> 工作部署 >> 正文
 
 
 
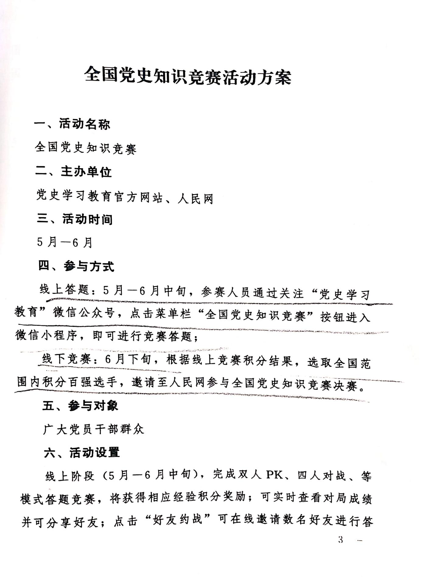
关于转发《全国党史知识竞赛活动方案》的通知
2021-06-10 11:20 作者:党委宣传部 编辑:李卿 审核:杨明霞  来源:党史学习教育领导小组办公室

各党总支、各直属党支部:

为深入学习贯彻习近平总书记在党史学习教育动员大会上的讲话精神,回顾党的光辉历史,讴歌党的丰功伟绩,进一步激发各党组织活力,党史学习教育领导小组在建党100周年来临之际,开展党史知识竟赛活动,现将《全国党史知识竞赛活动方案》转发给你们,请认真组织好本部门、本学院师生参加全国党史知识竞赛活动。



                学校党史学习教育领导小组办公室

                2021年6月10日










关闭窗口

中共乌兰察布PP电子游戏平台网站委员会宣传部主办 PP电子游戏平台网站网络信息中心承办

地址:内蒙古乌兰察布市集宁区工农南路PP电子游戏平台网站